
Introduction
动脉粥样硬化(AS)是最常见的心血管疾病(CVD),尽管其发病率总体呈下降趋势,但CVD仍是世界范围内的主要死因。泽泻饮方(ZXYF)是《黄帝内经》十三方之一,具有降血脂、抗AS的功效。然而,ZXYF调节血脂的确切机制仍不清楚。鉴于胆汁酸代谢和胆固醇代谢之间的密切相关性,本研究探讨了ZXYF对肠屏障功能及胆汁酸肠肝循环的影响。本实验通过给予雄性ApoE−/−小鼠高脂饮食(HFD)建立AS模型。使用RT-qPCR和ELISA定量促炎细胞因子并通过免疫组化检测回肠组织中的紧密连接蛋白的表达情况明确ZXYF对肠屏障完整性的影响。此外,使用16 S rRNA分析、非靶向代谢组学分析和靶向代谢组学分析来分析肠道植物群代谢物和粪便胆汁酸组成。结果显示ZXYF能明显改善AS小鼠血脂异常,减轻动脉粥样硬化斑块的形成。ZXYF有效降低LPS水平并下调回肠中促炎细胞因子mRNA表达。与此同时,ZXYF促进了AS小鼠的肠组织内紧密连接蛋白的表达。进一步的研究发现,ZXYF显著提高AS小鼠粪便中总胆汁酸(TBA)和总胆固醇(TC)的水平。非靶向和靶向代谢组学分析显示,ZXYF通过调节肠道微生物群组成(如富集阿克曼氏菌(AKK)丰度)和抑制胆汁酸的肠肝循环,降低次级胆汁酸(SBA)水平,调节AS肠道内胆汁酸表型。机制研究表明ZXYF通过调节FXR/FGF 15信号通路,特异性增加肝胆汁酸合成酶CYP7A1的表达,促进胆汁酸从头合成的增强,并促进胆固醇分解代谢排泄。综上,本研究发宣布ZXYF抗AS的作用机制与肠道菌群重塑和肝肠胆汁酸循环的调节密切相关。

Results and Discussion
1. ZXYF改善HFD诱导的ApoE−/−小鼠高胆固醇血症和动脉粥样硬化
高脂饮食小鼠的主动脉斑块,在泽泻饮治疗后斑块明显缩小。直观对比揭示泽泻饮的“清道夫”能力,同时血清中的LDL-C和TG也显著下降,效果不输阿托伐他汀。

2. ZXYF治疗缓解高脂饮食诱导的动脉粥样硬化小鼠肠道屏障的损伤
高脂饮食可导致ZO-1断裂、损伤肠屏障,而泽泻饮成功修复裂缝,降低肠漏风险,减少炎症因子入血。

3. ZXYF治疗缓解了高脂饮食诱导的ApoE−/−小鼠肠道菌群失调
泽泻饮显著增加益生菌Akkermansia的丰度,同时抑制有害菌增殖。PCoA分析更直观展现菌群结构的整体改善,肠道微环境回归有序。

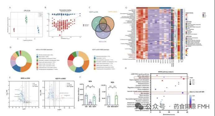
4. ZXYF治疗改变了AS模型小鼠的宏生物代谢组学表型
代谢组学揭示泽泻饮的调控,泽泻饮减少促炎次级胆汁酸(如DCA、LCA),促进胆固醇转化为胆汁酸排泄,激活FXR信号通路,实现“降脂护肠”双向和谐。

5. ZXYF治疗增强了AS小鼠的胆固醇排泄,并改变了粪便胆汁酸(BAs)谱
高脂饮食小鼠的肝脏胆固醇堆积可以被泽泻饮所改善,泽泻饮通过上调ABCG5/8蛋白(胆固醇外排泵),将胆固醇转变为胆汁酸经肠道排泄。

6. ZXYF介导的阿克曼菌(AKK)富集和次级胆汁酸(SBAs)水平调节可缓解HFD诱导的肠道屏障功能障碍和AS
益生菌Akkermansia(红框)与有害胆汁酸DCA、LCA呈显著负相关。菌群越健康,毒素越少,动脉斑块面积也越小。

7. ZXYF通过激活AS小鼠FXR-FGF15通路促进肝脏胆汁酸合成并抑制BAs重吸收。
分子对接与关键靶点验证揭秘关键通路:通过调节肠道菌群→减少次级胆汁酸→抑制FXR/FGF15信号→激活肝脏CYP7A1酶,促进胆固醇代谢。

8. ZXYF对HFD诱导的肝脏脂质积累和肠道屏障损伤的修复作用依赖于FXR
泽泻饮修复高脂诱导的肠道屏障损伤,但加入FXR激动剂后效果消失;同时泽泻饮减少肝细胞脂滴堆积,而FXR抑制剂让脂滴“死灰复燃”。说明泽泻饮的核心机制仍然在于FXR通路(细胞与动物蛋白采用maker标记不同,受蛋白翻译后修饰影响文中分子量略有细微差别)。

Conclusion
本研究在HFD诱导的AS小鼠中对ZXYF进行了研究,以确定其对脂质紊乱和动脉粥样硬化病变的治疗效果。我们的研究表明,ZXYF通过维持ApoE-/-小鼠的肠道微生物群稳态和肠道微生物组代谢,减轻了高脂饮食引起的肠道屏障损伤和胆固醇代谢紊乱。我们的研究结果显示,胆汁酸(BAs)代谢是参与ZXZF作用的关键代谢途径。此外,ZXYF通过激活胆汁酸肝肠循环中的法尼FXR-FGF15信号通路,上调了AS小鼠的肝脏胆汁酸合成和粪便胆汁酸排出。这项研究凸显了ZXYF治疗AS患者的潜力,并为肠道屏障和胆汁酸稳态在AS治疗中的关键作用提供了新的见解。
作者简介

朱博冉,南京中医药大学中医学院,讲师,江苏省“青年科技人才托举工程”资助对象(省青托)、江苏省药膳研究会常务理事、南京市秦淮区第三批非物质文化遗产项目张简斋中医温病医术代表性传承人。现为Journal of Future Foods、Traditional Medicine Research、Food & Medicine Homology、Medicine Advances青年编委。任Advanced Science、Food & Function、Journal of Ethnopharmacolog等多本SCI审稿专家。主要研究方向为中医药心脑疾病基础研究、饮食与健康相关的现代生物学研究、小分子成像技术在中医药科研领域应用等。主持包括国家自然科学基金,江苏省自然科学基金,江苏省中医药科技计划发展项目等六项。以第一/通讯作者发表包含Food Science and Human Wellness、Phytomedicine等SCI论文11篇累积影响因子54.4。

吴颢昕,南京中医药大学中医学院,教授,博士生导师。任中医学院中医学系主任,中华中医药学会内经分会副主任委员,世界中医药学会联合会内经专业委员会副会长,中华中医学会中医基础理论分会常务委员,江苏省脑病专业委员会副主任委员。孟景春全国名老中医药专家工作室负责人。主持多项包含国家自然科学基金项目、江苏省中医药科技计划发展重点项目等,长期担任专科、本科、研究生等层次《中医基础理论》、《内经选读》、《内经理论与临床》等课程教学工作,是 "十三五"、"十四五"国家级规划教材《内经选读》副主编。人民卫生出版社"十三五"国家级规划教材《中医学导读》副主编。
原文链接:https://cmjournal.biomedcentral.com/articles/10.1186/s13020-025-01116-y