疫苗作为预防传染病的有效手段,近年来在癌症治疗领域也展现出广阔前景。佐剂作为疫苗的关键成分,能够增强抗原免疫原性、激活机体先天性免疫,进而促进适应性免疫应答。然而,目前美国FDA批准用于人体的佐剂种类有限,且铝佐剂等传统佐剂主要诱导体液免疫,难以激发细胞毒性T淋巴细胞反应,因此严重限制了此类佐剂在肿瘤免疫治疗中的应用。
天然多糖因其结构多样性、良好的生物相容性及能够激活模式识别受体等特点,已成为新型疫苗佐剂的理想候选材料。已有诸多研究报道了β-葡聚糖、壳聚糖以及黄芪多糖、草珊瑚多糖等天然来源多糖的免疫调节活性。然而,这些多糖普遍存在结构异质性高、活性成分不明确、作用机制不清等问题。此外,传统递送系统难以实现抗原与佐剂向淋巴器官及抗原呈递细胞的高效共递送,这些因素共同阻碍了天然多糖佐剂的临床转化。
纳米疫苗平台的出现为上述挑战提供了新方案。通过将抗原与佐剂共同封装于纳米载体中,可实现有效成分的可控释放、提高淋巴系统蓄积效率、增强树突状细胞摄取能力,从而显著提升免疫应答的强度与持久性。将结构明确的植物多糖整合到纳米疫苗体系中,既能发挥天然产物的免疫调节优势,又能利用纳米技术的精准递送特性,符合当前生物医药领域绿色发展的趋势。
段金廒教授/段嘉伦副教授团队长期致力于扶正类中药多糖结构与其免疫调节作用之间的构效关系研究,系统开展了多糖的提取纯化、结构解析和生物活性评价等基础研究工作(中草药2025;中国中药杂志2024)。前期研究发现,枸杞子多糖NLBP能够激活树突状细胞,并上调抗原加工和细胞迁移相关基因的表达,显示出作为肿瘤疫苗佐剂的潜力(Int. J. Biol. Macro.2024; Biomed. Pharmacother.2024)。然而,中药多糖固有的天然异质性特点,限制了其结构–功能关系的系统解析及理性设计。

2025年10月29日,南京中医药大学江苏省中药资源产业化过程协同创新中心段金廒教授/段嘉伦副教授团队在国际学术期刊Carbohydrate Polymers(中科院一区,IF:12.5)期刊上在线发表了题为A structurally distinct arabinose-bridged arabinogalactan from Lycium barbarum as a TLR4-activating adjuvant for nanovaccine-based cancer immunotherapy的研究工作。该研究首次从枸杞子中分离并解析了一种均一化多糖NLBPE1,揭示了其作为疫苗佐剂在肿瘤免疫治疗中的应用潜力。
1.枸杞子均一多糖NLBPE1的结构鉴定与特征分析
本研究首先从枸杞子中分离纯化得到一种均一的阿拉伯半乳聚糖组分NLBPE1。高相凝胶渗透色谱分析表明其为相对分子质量约67.9 kDa的均一多糖。研究利用甲基化分析和GC-MS、一维/二维核磁共振波谱等技术,解析了NLBPE1的精细结构。研究揭示,NLBPE1具有一个以→2,4)-α-Rhap-(1→和→4)-α-GalpA-(1→为重复单元的RG-I型主链。其结构独特性在于,半乳糖侧链并非直接连接于主链,而是通过→5)-α-Araf-(1→这一独特的“阿拉伯糖桥”与主链上的鼠李糖残基相连,形成了一个在已知AG-I或AG-II结构中未曾报道的新型分支拓扑,体现了高度的结构特异性(图1-图3)。

图1. 枸杞子均一多糖NLBPE1的一维核磁共振谱图

图2. 枸杞子均一多糖NLBPE1的二维核磁共振谱图

图3. 枸杞子均一多糖NLBPE1的推断结构
2. PLO纳米疫苗的构建与免疫效果评价
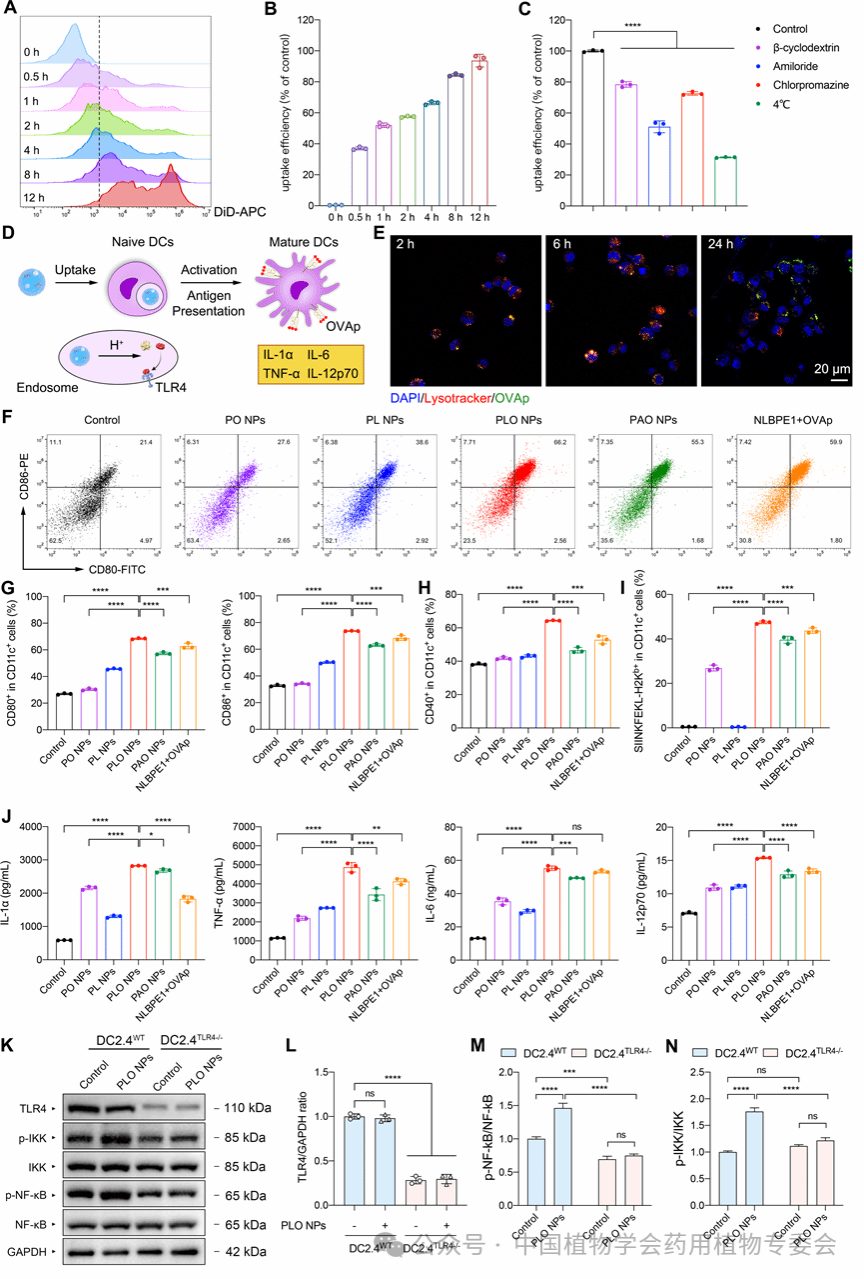
为探究NLBPE1的免疫佐剂效应机制,研究团队在树突状细胞模型中进行了深入探讨。结果表明,NLBPE1能够显著促进IKK和NF-κB的磷酸化,其激活程度与TLR4激动剂LPS相当。TLR4特异性抑制剂能够完全阻断此激活效应。细胞热位移分析进一步证实了NLBPE1与TLR4受体的直接结合。这些结果明确了NLBPE1通过TLR4–IKK–NF-κB信号轴激活树突状细胞的分子途径(图4)。
进一步,研究团队将NLBPE1与模型抗原肽OVA257–264共同封装于PLGA纳米颗粒,成功构建了PLO纳米疫苗。该纳米粒粒径均一、形态规整,并在体内表现出高效的淋巴结靶向性与树突状细胞摄取能力(图4-图5)。

图4. NLBPE1作为免疫佐剂的机制基础及纳米疫苗应用
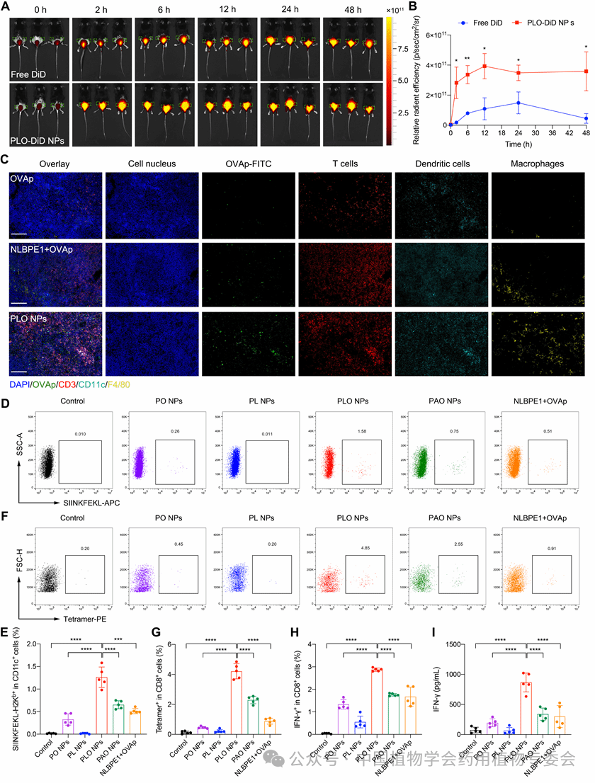
体外实验证明,PLO纳米疫苗能显著促进树突状细胞成熟,显著提升CD80+CD86+DCs比例,增强抗原交叉呈递,显著提升SIINFEKL–H-2Kb+ DCs比例,并诱导大量促炎细胞因子分泌(图5)。体内分布研究显示,PLO NPs在皮下注射后2小时即可高效蓄积于腹股沟淋巴结,并能持续滞留至少48小时,同时在体内显著促进树突状细胞成熟和抗原呈递(图6)。

图5. PLO纳米疫苗的体外免疫激活效能

图6. PLO纳米疫苗的体内分布及免疫激活效能
3. PLO纳米疫苗的抗肿瘤效应与肿瘤预防效应评价
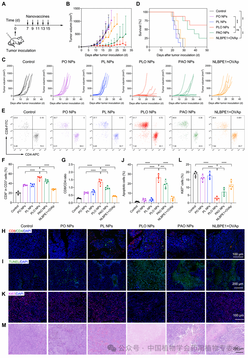
在B16-OVA黑色素瘤模型中,PLO纳米疫苗展现出卓越的抗肿瘤效果。经过5次疫苗接种治疗后,PLO治疗组小鼠肿瘤生长受到显著抑制,62.5%的小鼠在50天观察期内保持存活,其佐剂效果显著优于MPLA佐剂的PAO NPs组(25%存活率)。流式分析显示,PLO组肿瘤内CD8+ T细胞浸润显著增加,CD8+/CD4+ T细胞比率大幅提高(图7)。

图7. PLO纳米疫苗抑制肿瘤增殖并延长荷瘤小鼠生存期
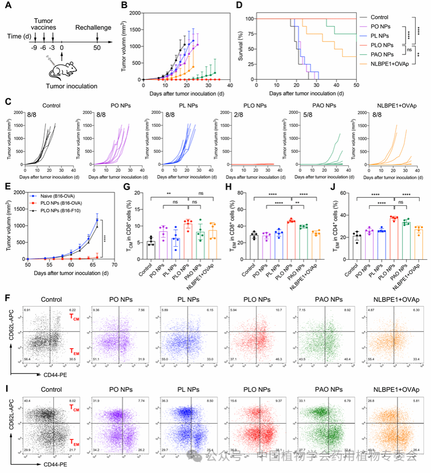
在预防性免疫模型中,PLO纳米疫苗三次免疫即可将肿瘤发生率降至25%,且所有小鼠均存活超过50天。进一步的免疫记忆研究表明,PLO免疫小鼠脾脏中CD44+CD62L-效应记忆T细胞和CD44+CD62L+中央记忆T细胞比例显著升高。在肿瘤再攻击实验中,这些小鼠能够有效抵抗表达同源抗原的B16-OVA肿瘤细胞攻击,证明了PLO纳米疫苗诱导了持久且特异性的免疫记忆(图8)。

图8. PLO纳米疫苗具有肿瘤预防潜力和长效免疫记忆效应
此外,在肺转移模型中,PLO疫苗接种也显著抑制了肿瘤细胞的肺部播散。研究进一步探索了PLO纳米疫苗的联合治疗与预防潜力。在治疗层面,PLO纳米疫苗与抗PD-1抗体联用产生了显著的协同抗肿瘤效应,87.5%的荷瘤小鼠获得长期生存。此外,在实验性肺转移模型中,PLO预免疫使肺部转移结节数显著减少,组织学检查未见明显转移灶,显示了其强大的全身性免疫保护作用(图9)。

图9. PLO纳米疫苗能够与免疫检查点阻断疗法协同增效
本研究首次从枸杞子中分离并鉴定了一种具有新颖“阿拉伯糖桥联”结构的阿拉伯半乳聚糖NLBPE1,系统阐明了其通过TLR4信号通路发挥免疫佐剂作用的分子机制,并成功将其应用于PLGA纳米疫苗平台。NLBPE1佐剂的纳米疫苗不仅能高效激活细胞免疫、控制肿瘤进展,还可与免疫检查点阻断疗法协同增效,并诱导长效免疫记忆。本研究凸显了枸杞子多糖在肿瘤疫苗佐剂领域的潜在应用价值,为中医“扶正祛邪”理论提供了现代科学解读,为中药糖类药物开发提供了新的研究方向与实践示范。
作者简介
南京中医药大学段金廒教授、段嘉伦副教授为该论文的共同通讯作者;南京中医药大学包纯洁副教授、2024届博士毕业生刘梦秋(现中国中医科学院西苑医院苏州医院工作)、2023级硕士生刘亚男和2022级博士生赵历强为该论文的共同第一作者。2023级中药学九年制本科生李昱萱和2024级硕士生张心蓝等参与了研究工作。南京中医药大学为第一通讯单位。该研究获得了国家自然科学基金(82405025, U21A20408)、国家中医药管理局高水平中医药重点学科建设项目(ZYYZDXK-2023083)、江苏省自然科学基金(BK20230462, BK20240749)、江苏省“双创博士”人才项目(JSSCBS20230146, JSSCBS0213)、江苏省高校自然科学基金面上项目(23KJB360010, 24KJB360017)等项目资助。
END