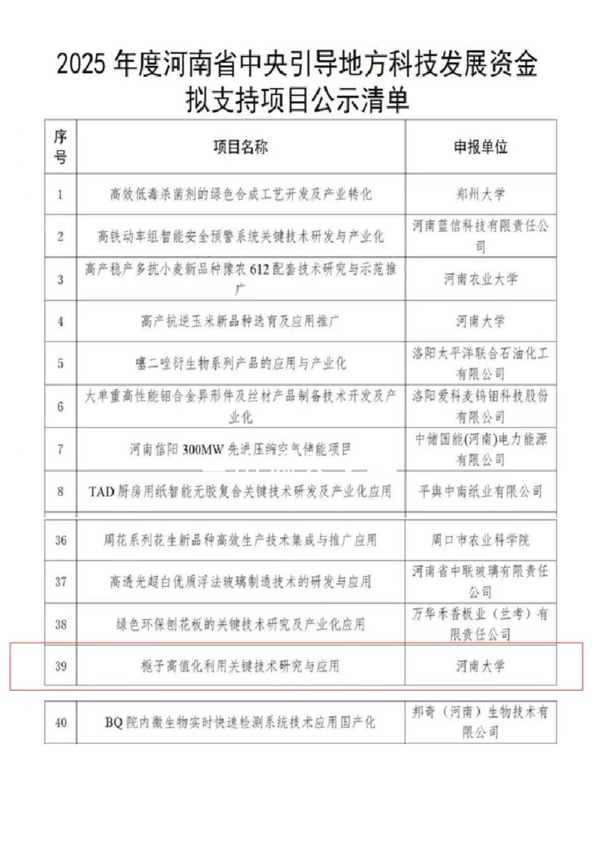
11月25日,河南省科学技术厅公示2025年度河南省中央引导地方科技发展资金拟支持项目名单,国家食用菌中心王金梅老师申报的“栀子高值化利用关键技术研究与应用”项目成功入选,获中央财政资金支持。
项目聚焦河南中大恒源生物科技股份有限公司栀子资源综合利用需求,建立栀子“天然色素-绿色制油-膳食纤维”联产工艺。实现栀子渣“变废为宝”,对延长栀子黄色素产业链、提升企业核心效益、保障栀子产业绿色低碳高质量发展具有重要的现实意义和应用价值。
王金梅致力于应用研究领域,转化成效显著。与河南中大恒源生物科技股份有限公司、河南龙丰实业股份有限公司、河南汇元特殊医学用途配方食品有限公司等企业建立深度合作关系,任河南汇元特殊医学用途配方食品有限公司科技副总。主持完成河南省科技攻关项目4项,横向合作开发项目3项,研究经费超200万元。成功研发和转化上市降高尿酸、减重、辅助降血脂类等功能配料5个。与河南中大恒源生物科技有限公司联合获批“河南省特殊食品校企研发中心”,“河南省特色植物健康食品创新与制造重点实验室”。
