
Introduction
芦荟属(Aloe)植物因其在食品、医药和化妆品行业的广泛应用而备受关注,其中许多种类被广泛用于传统医学和现代保健品中。芦荟具有免疫调节、抗氧化、抗菌和抗癌等多种生物活性,被广泛应用于治疗多种疾病和皮肤护理。芦荟的药用价值已被广泛认可,但不同芦荟物种之间的代谢成分差异及其潜在功能尚未完全明确,国家植物园、中国科学院植物研究所和山西大学等单位的科研团队深入研究了不同芦荟物种的化学组成和代谢差异,致力于挖掘芦荟的潜在价值,为其合理应用提供科学依据。

图1 十五种代表性芦荟的形态特征
Results and Discussion
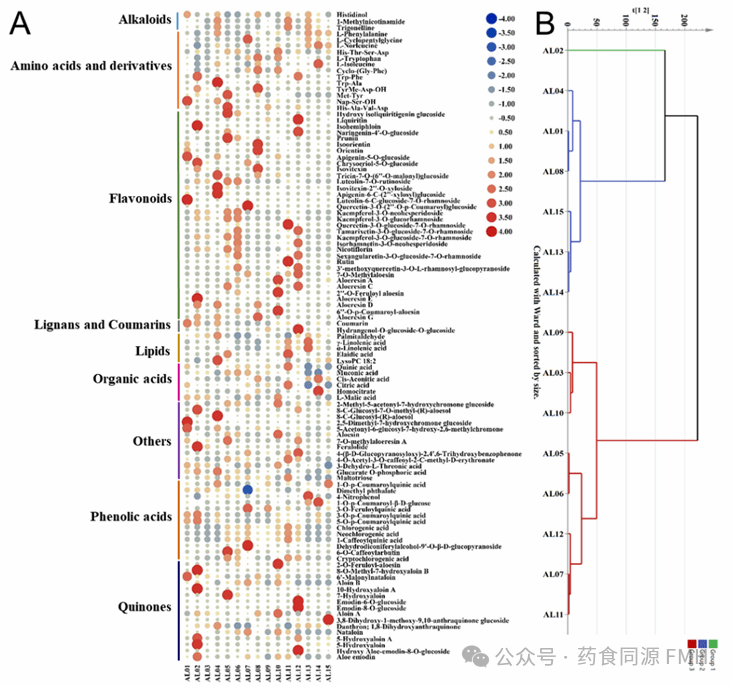
本研究选取了15种具有重要经济价值的芦荟物种,包括Aloe arborescens、Aloe vera、Aloe vera var. chinensis等。这些植物材料来自南非、澳大利亚、南美等不同地区,并在国家植物园温室中种植。采集成熟叶片后,用液氮冷冻并储存在−80 °C。基于LC-QTRAP代谢组研究平台,对15种芦荟进行了定性和定量分析,共鉴定出813种代谢物,包括氨基酸及其衍生物、酚酸、核苷酸、黄酮类、醌类等多类化合物。其中,黄酮类如aloeresin A、aloeresin C等,醌类如aloin B、aloe emodin是其重要组成部分。主成分分析显示本研究所鉴定的芦荟代谢物在15种物种之间存在差异,说明各物种代谢特征具有独特性。进一步对筛选出105种关键代谢物进行热图分析,主要包括34种黄酮类、16种醌类、13种酚酸等。进一步对典型的药用芦荟物种分为三个主要集群:Group 1仅含Aloe vera;Group 2包含Aloe arborescens等6种;Group 3涵盖Aloe vera var. chinensis等8种。通过偏最小二乘判别分析确定了aloeresin E和isohemiphloin等潜在对芦荟物种化学分类具有关键影响化学标记物。此外,KEGG富集分析发现,芦荟代谢物主要富集于氨基酸酰基-tRNA生物合成、苯丙氨酸等氨基酸生物合成与代谢、柠檬酸循环等重要通路,表明芦荟的药用成分与这些代谢通路密切相关。

图2 十五种代表性芦荟的代谢物热图及聚类分析
Conclusion
本研究通过代谢组学方法,全面分析了15种典型药用芦荟的代谢成分,揭示了芦荟物种的代谢多样性,并明确了不同物种间的化学差异及关键代谢通路。此外,还鉴定了一些潜在的化学分类标记物。本研究为芦荟在医药、化妆品和食品行业的应用提供了重要的研究基础。

通讯作者简介

邢全,中国科学院植物研究所/国家植物园(南园)高级工程师,北京市公园绿地协会仙人掌及多浆植物专业委员会常任理事。近年来主要从事仙人掌及多肉植物引种驯化的相关研究工作。作为主要完成人参与科研、平台、成果转化类项目16个,主编、参与出版《中国迁地栽培植物志·百合科芦荟属》、《中国迁地栽培植物志·仙人掌科》、《园林植物育种学》等多部专著,撰写论文十余篇。获专利5个,授权新品种10个。

孙美玉,中国科学院植物研究所副研究员,硕士生导师。主要研究方向为:重要资源植物的基因资源挖掘与分子育种。主持国家自然科学基金面上项目、青年基金、中国科学院先导专项课题任务、博士后科学基金面上项目4项。在Plant Communications、Horticulture Research、Food Research International、Environmental and Experimental Botany、Plant and Cell Physiology、BMC Plant Biology等SCI刊物发表论文26篇,其中以通讯作者(含共同)或第一作者(含并列)发表论文15篇,获国家发明专利2项。
论文网址:
https://www.sciopen.com/article/10.26599/FMH.2026.9420098