
Introduction
长期大量饮酒会对健康造成多种损害。世界卫生组织2018年《全球酒精与健康报告》估计,每年有300万例死亡(占总死亡人数的5.3%)与过量饮酒相关。酒精性肝病(ALD)是全球范围内最常见的慢性肝病类型,也是全球肝硬化和肝脏相关死亡的主要原因,占所有慢性肝病死亡病例的27%。ALD涵盖一系列疾病,包括单纯性脂肪变性、酒精性肝炎(AH)和酒精性肝硬化(AC)。大多数轻中度ALD患者在戒酒之后可康复,因此,以戒酒为基础的干预措施仍是临床ALD管理的基石。尽管阿坎酸、纳曲酮和双硫仑是美国食品药品监督管理局(FDA)批准用于治疗酒精使用障碍(AUD)的药物疗法,但尚未在ALD患者中进行评估。迄今为止,尚无FDA批准的药物用于治疗ALD。因此,制定切实可行的ALD预防和管理方法至关重要。
近年来,药食同源日益展现出干预、延缓疾病的潜力,其特点为毒性极小、疗效显著、患者依从性高且应用灵活。四川黑茶,又称雅安藏茶,作为传统的中国发酵茶,具有降低胆固醇、减轻体重并预防心血管疾病的作用。四川黑茶与枳椇子和枸杞等传统中药材搭配,组成药食同源产品——四川黑茶配方(TEA&MFH)是否对酒精性脂肪肝有改善作用尚不明确。
四川大学华西医院肾脏病研究所付平教授、郭帆实验员、黄蓉双助理研究员、马良研究员等采用16S rRNA 基因测序、转录组学和代谢组学等方法,系统探究了雅安藏茶与药食同源组方(TEA&MFH)对酒精性肝病(ALD)模型小鼠的影响及相关潜在分子通路。研究发现,具有药食同源配方的四川黑茶可改善酒精相关的肠道菌群紊乱、肝脏脂肪变性及小鼠死亡率。
Results and Discussion
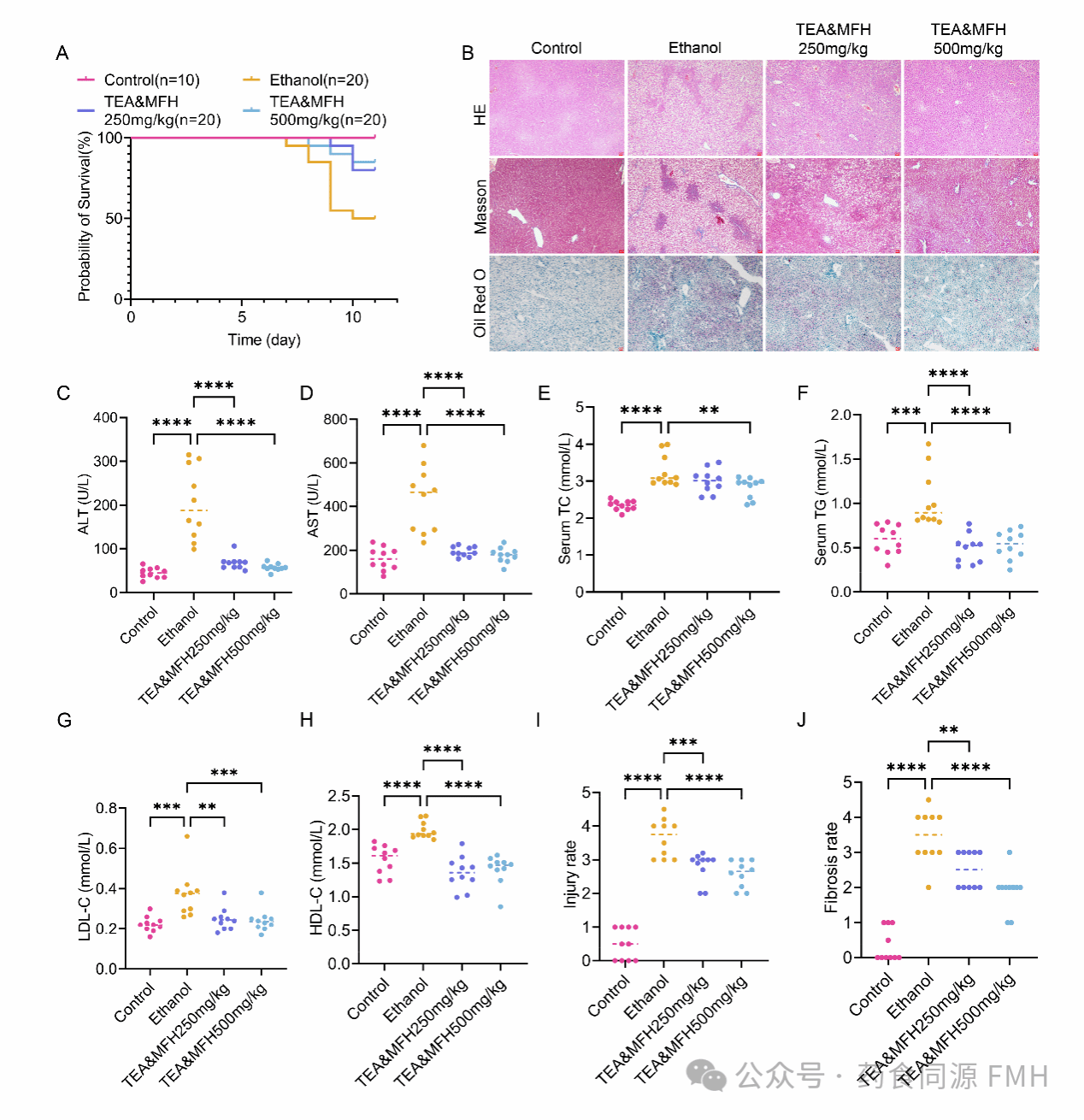
TEA&MFH可改善酒精相关的死亡情况及肝脏脂肪变性
如图1A所示,饮用TEA&MFH降低ALD小鼠死亡率。同时,TEA&MFH处理降低血清肝酶 AST和ALT水平(图1C-D),以及TC、TG、LDL-C和HDL-C(图 2E-H)。在乙醇处理组小鼠的肝组织H&E染色切片中观察到的肝细胞肿胀和脂肪堆积,TEA&MFH干预显著改善肝脏病变(图2B、I)。Masson 染色显示乙醇组存在明显的肝脏胶原沉积,而TEA&MFH 处理在ALD诱导的肝纤维化模型中表现出抗纤维化活性(图 2B、J)。此外,油红O染色表明TEA&MFH还能减缓肝脏中脂质的积累(图 2B)。这些结果表明,TEA&MFH可改善酒精诱导的肝损伤,并减少小鼠肝脏中的脂质沉积。

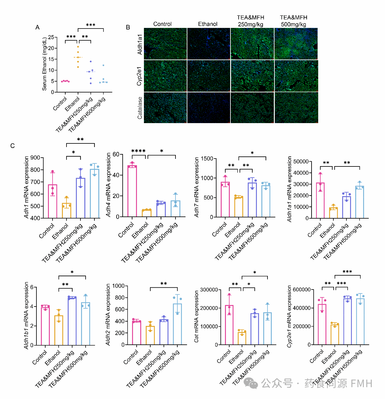
TEA&MFH可降低ALD小鼠血清乙醇水平并加速酒精代谢
为了确定TEA&MFH是否影响酒精代谢,研究人员检测了小鼠的血清乙醇水平。在本研究中,乙醇(Ethanol)组的血清乙醇浓度升高,而TEA&MFH组的血清乙醇浓度显著降低(图 2A)。此外,免疫荧光检测表明,TEA&MFH 可增加 Aldh1a1、Cyp2e1 和过氧化氢酶的表达(图 2B),RT-qPCR 分析也证实了类似的结果(图 2C)。这些发现表明,TEA&MFH 可增强小鼠肝脏中的酒精代谢能力。

TEA&MFH调节酒精性肝病(ALD)小鼠的肠道菌群
根据回肠内容物 16S rRNA 测序结果,三组肠道菌群在 PCA1 轴上呈现明显分群,该轴解释了 53.47% 的变异(图 3A)。非加权组平均法(UPGMA)聚类分析显示,TEA&MFH 处理组与对照组的菌群结构更为接近(图 3B)。进一步分析菌群组成发现,在门水平上,乙醇组的拟杆菌门(Bacteroidota)和疣微菌门(Verrucomicrobiota)数量减少,而厚壁菌门(Firmicutes)和变形菌门(Proteobacteria)数量增加(图 3C)。此外,在属水平上,乙醇(Ethanol)组的阿克曼菌属(Akkermansia)水平显著降低(图 3D),但 TEA&MFH 可逆转这一趋势。相关性行分析表明,阿克曼菌属是网络中的重要节点之一(图 3E)。这些发现暗示 TEA&MFH 可改善酒精引起的肠道菌群异常,且阿克曼菌属可能是菌群中的关键有益成分(图 6F)。

Conclusion
四川黑茶药食同源配方可加速酒精代谢,调节酒精引起的肠道微生物失衡,并改善肝脏脂质代谢,从而减轻肝脏脂肪变性,在对抗酒精性肝病方面具有显著潜力。
作者简介
第一作者

郭帆,女,工学硕士,现为四川大学华西医院肾脏内科/肾脏病研究所实验师,参与国家自然科学基金、四川省科技厅项目等7项,以共同第一作者及参与身份发表相关研究论文20余篇。
共同第一作者

黄蓉双,女,医学博士,现为四川大学华西医院肾脏内科/肾脏病研究所助理研究员、主治医师,发表10余篇SCI研究论文,主持国家自然科学基金、四川省重点研发计划等项目5项。
通信作者

马良,男,四川大学华西医院肾脏内科/肾脏病研究所研究员、博士生导师。主持国家重点研发计划子课题、国自然面上项目等12项,第一和通讯作者在Nat Commun、Mol Cell、Signal Transduct Target Ther、P Natl Acad Sci USA等期刊上发表研究论文和综述多篇。
指导专家

付平,男,二级教授/主任医师,博士/博士后合作导师,四川大学华西医院肾脏内科主任/华西肾脏病研究所所长,国际肾脏病学者(ISN Scholar),中华医学杂志英文版》等23种杂志编委;兼职中国医师协会肾脏内科分会常委,中国医院协会血液净化中心分会副主任委员,中国中药协会肾病中药发展研究专委会主任委员等。承担国家重点研发计划等28项课题负责人,以第一作者和通讯作者发表论文400余篇,其中SCI收录160余篇,包括JASN,Cell Res,STTT,Nat Commun等国际著名期刊;主编人民卫生出版教材和专著各一部;中华医学会科技进步二等奖,华夏医学科技进步二等奖及四川省科技进步一等奖各一项;国家发明及实用新技术专利46项,转化13项,其中一项2016年进国家基本医保目录,软著7项,转化5项。
论文网址:
https://www.sciopen.com/article/10.26599/FMH.2026.9420128
扫码关注我们
