
Introduction
本研究系统性地证明,CCp能显著保护小鼠免受四氯化碳诱导的急性肝损伤。重要的是,我们的多组学分析揭示了一个强有力的关联链:CCp干预显著提高了肠道亚油酸水平,这一变化与乳酸杆菌的富集同步。这种协同改变暗示了一种潜在的共生关系:升高的亚油酸可能为乳酸杆菌增殖创造有利环境,而富集的乳酸杆菌反过来可能影响亚油酸代谢。最终,这一肠道水平的事件与肝脏Nrf2/NQO1信号通路的激活相关。我们提出了一条潜在的“肠道-肝脏轴”通路:CCp→ 亚油酸 ↑ → 乳酸杆菌 ↑ → 肝脏Nrf2激活。
总之,CCp在体外表现出显著的抗氧化活性,并能有效缓解 CCl 4诱导的小鼠急性肝损伤。这种保护作用与肝脏抗氧化能力增强及Nrf2/NQO1信号通路的激活有关。此外,CCp干预可调节肠道菌群组成并提高肠道亚油酸水平。这些发现表明,CCp的肝保护作用可能是通过肠-肝轴介导的,这为植物多糖发挥对化学诱导肝损伤保护作用的机制提供了新的见解。
Result
1. 从Cinnamomun chago B. S. Sun et H. L. Zhao中分离的多糖
将干燥的C. chago种子(5公斤)进行水醇沉淀,随后采用Sevag法去除蛋白质,再经冷冻干燥获得31.7克,对应CCp产量约为0.59%。CCp的多糖含量测定为56%。采用内标法分析了CCp的单糖组成,结果以各单糖的质量百分比表示。如表1和图1 A所示,CCp主要由甘露糖(Man)、鼠李糖(Rha)、半乳糖A(GalA)、葡萄糖(Glc)、半乳糖(Gal)、阿拉伯糖(Ara)和岩藻糖(Fuc)组成。CCp的紫外光谱中260和280 nm处未出现吸收峰(图1 B),表明不存在游离蛋白质或核酸。在图1 C中,3283 cm−1处的强吸收峰对应于O–H伸缩振动,而2937 cm−1处的弱峰归因于C–H伸缩振动。约1602 cm−1处的峰与-CHO的剪切振动相关。此外,在约1105 cm−1处观察到一个强吸收峰,对应于C–O的弯曲振动。


2. CCp的体外抗氧化活性
ABTS 是一种稳定的自由基,可被K2S2O8氧化生成蓝绿色自由基阳离子 ABTS+,其在734 nm处呈现最大吸收峰。当存在能够提供氢的抗氧化剂时,ABTS+会与之反应生成无色ABTS。抗氧化剂对ABTS+的清除能力可通过吸光度变化进行评估。如图2(A,B)所示,多糖对ABTS+的清除能力随浓度增加而增强,在18 mg/mL时达到99.65%,半最大抑制浓度(IC50)约为3.005 mg/mL。
测定铁离子还原能力的原理是:在酸性条件下,样品中的还原性成分可将Fe3+-TPTZ 还原为蓝色的Fe2+- TPTZ 复合物,该复合物在593 nm处具有最大吸收峰。图2 C展示了用于比较CCp与阳性对照BHT的铁还原抗氧化能力(FRAP)的Trolox标准曲线。进一步评估显示,CCp表现出中等程度的铁离子还原能力。该物质的TEAC值为37.383 ± 2.166 μ mol/g。相比之下,阳性对照BHT显示出显著更高的TEAC值324.857 ± 31.470 μ mol/g。值得注意的是,TEAC值与铁离子还原能力呈正相关,证实了CCP相对于BHT较弱的还原能力。结合ABTS自由基清除结果,这些发现表明CCp通过与自由基相互作用有效终止自由基链反应,证明其在体外具有明确的抗氧化活性。

3.对小鼠血清和肝脏的影响
3.1 CCp对小鼠血清中AST、ALT和AKP的影响
AST、ALT和AKP是评估肝损伤的关键临床指标。如图3(A-C)所示,模型组的血清AST、ALT和AKP水平显著高于空白对照组(P<0.001),表明四氯化碳成功诱导了肝损伤。经阳性对照(PC组)治疗后,所有肝功能指标均较模型组显著下降(P<0.001),证实了该模型的可靠性。在高剂量CCp组(HD组)中,所有肝功能指标也显示出显著降低(P < 0.001),尽管改善程度略低于PC组观察到的结果。在中剂量CCp组(MD组)中,AST和ALT水平显著下降(P <0.001),而AKP则呈现非统计学显著的下降趋势。低剂量组(LD组)的肝功能指标未见明显改善。总体而言,CCp能有效减轻四氯化碳诱导的小鼠肝损伤并改善肝功能。
3.2 CCp对实验小鼠肝脏中SOD、 GSH -Px和MDA的影响
如图3(D–F)所示,模型组小鼠肝脏中SOD和 GSH -Px活性显著降低(P<0.05),MDA水平显著升高(P<0.001),表明CCl4诱导的急性肝损伤存在氧化应激和氧化损伤。HD组和PC组均显著逆转了SOD活性的降低(P<0.05),而PC组的 GSH -Px活性也较其他所有给药组显著升高(P< 0.001)。此外,与模型组相比,PC、HD和MD组的MDA水平显著降低。这些结果表明,CCp可以增强小鼠的抗氧化能力,其中PC组的改善最为显著,从而进一步证实了该实验模型的可靠性。
3.3 CCp对小鼠肝脏组织病理结构的影响
在图3 G中,空白组的肝组织切片显示正常形态,具有清晰的细胞核、可见的中央静脉、完整的肝窦、径向排列的肝细胞以及保存良好的肝索。相比之下,模型组的肝细胞体积增大且排列不规则,表现出结构紊乱、核萎缩、广泛坏死和显著的空泡化。使用CCp或联苯双酯治疗显著减轻了肝损伤,部分肝组织的细胞结构得以恢复,整体结构更接近健康肝组织。这些发现表明,CCp和联苯双酯对小鼠CCl4诱导的肝损伤均具有保护作用。

4. CCp对Nrf2/NQO1信号通路中关键蛋白表达的影响
大量研究表明,核因子Nrf2通路在抗氧化机制中起关键作用。Nrf2可增强其下游靶基因的表达,包括抗氧化酶NQO1以及Nrf2/NQO1信号通路在调节氧化应激反应中起着关键作用。根据肝功能指标、抗氧化参数和组织病理学结果,CCp的高剂量(HD)组表现出最显著的肝保护作用,因此被选为后续机制研究的对象。通过Western Blot分析(图4 A、B)检测了CCp对Nrf2/NQO1信号通路相关蛋白表达的影响。与未暴露于四氯化碳的对照组(BC)相比,模型组中Nrf2和NQO1的表达水平显著下调,表明Nrf2/NQO1信号通路受到抑制(P<0.001)。在高剂量CCp干预后,CCl4诱导损伤小鼠肝脏中Nrf2和NQO1的表达显著上调(P< 0.001)。这些结果表明,CCp可激活Nrf2/NQO1信号通路,增强抗氧化能力,从而改善急性肝损伤。

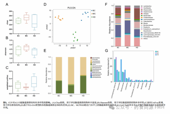
5.CCp对急性肝损伤小鼠肠道菌群的影响
多项研究表明,肝损伤与肠道菌群失衡密切相关。为评估为研究三个实验组肠道微生物群落的多样性、丰度和组成,进行了16SrDNA测序。如图5 A-D所示,MC组肠道微生物群的丰富度(Chao指数)和多样性(Shannon指数)均有所增加,而CCp给药后这些变化被逆转。相比之下,HD组表现出下降趋势,这与先前的研究结果一致。为了进一步突出样本间的差异,我们进行了 β 多样性分析。图5 D展示了MC组和HD组之间肠道微生物群组成存在显著差异。偏最小二乘判别分析(PLSDA)揭示了样本间的结构变异。暴露于四氯化碳后,MC组与BC组明显分离,表明四氯化碳显著改变了肠道微生物群落。接受高剂量CCp处理的小鼠肠道微生物群与MC组明显分离,提示CCp可缓解四氯化碳引起的肠道微生物群紊乱。这些结果表明,CCp能有效恢复四氯化碳破坏的肠道微生物结构。为进一步研究CCp对急性肝损伤小鼠微生物群落的影响,分析了BC、MC和HD组在门水平上的微生物组成。
如所示图5 E,厚壁菌门、拟杆菌门和脱硫杆菌门是优势门类,占总细菌群落的95%以上。与BC组相比,MC组中厚壁菌门的相对丰度增加而拟杆菌门的相对丰度减少,这一趋势与肝脏疾病研究结果一致。作为关键代谢器官,肝脏具有强大的再生能力,在此过程中拟杆菌门的丰度增加而厚壁菌门减少。脱硫杆菌门被认为是有害细菌,其丰度升高可能导致肠道菌群失衡。与MC组相比,BC组和HD组的脱硫杆菌门相对丰度均有所下降。补充CCp可降低厚壁菌门丰度、增加拟杆菌门丰度并减少脱硫杆菌门丰度,从而恢复急性肝损伤小鼠肠道菌群的紊乱状态。
在属水平(图5 F,G),CCp降低了 Lachnospiraceae_NK4A136 、Blautia和Roseburia的相对丰度,同时增加了Alloprevotella、Muribaculaceae、Bacteroides和Lactobacillus的丰度。此外,有害菌属Desulfovibrio的丰度也有所下降。在恢复的主导菌属中, Lachnospiraceae_NK4A136 属于厚壁菌门,而Alloprevotella、Muribaculaceae和Bacteroides则属于拟杆菌门。这一模式与门水平的研究结果一致,后者显示厚壁菌门减少而拟杆菌门增加。总体而言,CCp的补充调节了有益菌和有害菌的相对丰度,从而维持肠道健康。

6.CCp对急性肝损伤小鼠代谢的影响
CCp对急性肝损伤小鼠代谢的影响
采用液相色谱-串联质谱(LC-MS/MS)分析了BC组、MC组和HD组盲肠内容物中正负离子的代谢谱。通过偏最小二乘判别分析(PLSDA)评估三组间代谢物的差异。作为一种监督分析方法,PLS-DA建立了代谢物表达水平与样本类别之间的关系,从而实现准确分类。如图6(A、B)所示,PLS-DA评分图显示BC组与MC组之间以及HD组与MC组之间存在明显分离。这些结果表明,急性肝损伤在小鼠体内引起了显著的代谢改变,而CCp则显著纠正了异常的代谢谱。
根据VIP≥1、倍数变化≥1.2或≤0.83、p<0.05的标准筛选组间潜在差异代谢物,并采用火山图进行结果可视化。如图6(C、D)所示,与BC组相比,MC组表现出123种上调代谢物和75种下调代谢物。相反,与MC组相比,HD组显示134种上调代谢物和68种下调代谢物。采用聚类分析比较MC组与HD组之间的差异代谢物。热图中每行代表一种差异代谢物,每列代表一个样本,颜色强度反映代谢物表达水平。
如图6 E所示,两组之间的聚类明显,表明代谢物表达存在显著差异。结果进一步证明,CCp显著改善了小鼠的代谢状态。特别是,γ-亚麻酸、亚油酸、棕榈油酸、芥酸和二十二碳五烯酸在HD组中显著增加,而尿胆酸和肠内酯则明显减少。生成气泡图来展示MC组和HD组之间差异代谢物的显著富集代谢通路。如图6 F所示,在按P值排名的前十条通路中,亚油酸代谢和不饱和脂肪酸生物合成在CCp干预后受到显著调控。

通信作者简介

康文艺,河南大国家食用菌加工技术研发专业中心主任,二级教授,博士生导师,国家重点研发计划首席科学家,河南省高层次人才(C类)。主持国家十四五重点研发计划1项,主持国家市场总局保健食品专项1项,主持河南省重大公益专项和重点研发计划各1项;以第一作者或通讯作者在Food Science and Human Wellness 、Carbohydrate Polymers 、Acta Pharmaceutica Sinica B 等杂志上发表SCI论文133篇,其中TOP论文21篇,二区论文36篇,IF>10论文2篇。其中Immunomodulatory effects of polysaccharides from edible fungus: a review为高被引和热点论文,被引38次;近五年授权中国发明专利33件。以第一完成人获得中国商业联合会科学技术奖特等奖,中国商业联合会科学技术奖一等奖,河南省科学技术进步奖二等奖2项,中国技术市场协会金桥奖第四届三农科技服务金桥奖项目二等奖;以参与完成人获得国家市场监督管理总局科研成果一等奖,河北省科学技术进步奖二等奖等其他奖励。获得河南省优秀研究生指导教师等荣誉。
原文网址:https://doi.org/10.1016/j.ijbiomac.2025.149679
关注我们吧
